40 functional architecture diagram
› functional-block-diagramFunctional Block Diagram - ConceptDraw The functional block diagram, which is a type of the block diagrams, can be represented as a combination of an ordinary functional block diagram and a flow chart at the same time. You can use one of so many different specific functional block diagrams technics in order to build different software development methodologies. Functional Architecture Diagram Example Find now Functional Architecture Diagram Example. Get information about classical architecture, modern architecture.
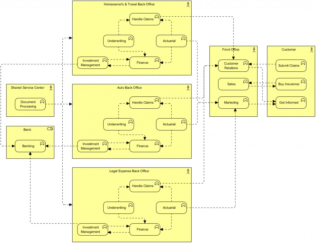
Functional decomposition diagrams The purpose of the functional decomposition diagram is to show on a single page the capabilities of an organization that are relevant to the consideration of an architecture.

Functional architecture diagram
Logical Architecture Model Development - SEBoK Lead Authors: Alan Faisandier, Garry Roedler, Contributing Author: Rick Adcock. Logical Architecture Model Development may be used as a task of the activity "Develop candidate architectures models and views," or a sub-process of the System Architecture Definition process... Create an Architecture Diagram Unit | Salesforce Trailhead Create key functional consulting documents for a successful B2C Commerce implementation. This architecture diagram shows the various integrations required in a sample implementation. beginnersbook.com › dbms-three-level-architectureDBMS - Three Level Architecture - BeginnersBook External level is the “top level” of the Three Level DBMS Architecture. 2. Conceptual level. It is also called logical level. The whole design of the database such as relationship among data, schema of data etc. are described in this level. Database constraints and security are also implemented in this level of architecture.
Functional architecture diagram. PDF A Functional Architecture for Scalable Quantum We propose a functional architecture of coupled uxonium and transmon qubits. The relevant qubit energy level diagram is shown in Figure 4. The Hamiltonian (in the rotating wave approximation) is... Graduation project-how to draw system functional architecture... ...diagrams, flowcharts, sequence diagrams, activity diagrams, deployment diagrams, use case diagrams...drawing diagrams, but the system functional architecture diagram is still recommended... Functional Architecture. What Is It and Why Every System Engineer... Functional architecture is described as "an architectural model that identifies system function and You will most likely dive into diagram after diagram after diagram. Or, you will need to make a... (PDF) Functional Architecture Modeling for the Software Product... Functional Architecture Modeling is essential for identifying the functionalities of the software product and In this paper, we present the Functional Architecture Diagrams, a powerful modeling...
Functional Architecture Diagram Economic Functional Architecture Diagram Economic! Analysis economic indicators including growth Details: The functional architecture includes the system functions and the data-flows between them. 10 Best Software Architecture Patterns You Must Know About The functionality of this architecture is highly flexible as a single server can serve multiple clients, or a Diagram: 7. Master-Slave Architecture Pattern. Imagine a single database receiving multiple... Architecture Models | Behavioral Diagrams Architecture Models, Software architecture involves the high level structure of software system A software architecture design must conform to the major functionality and performance requirements... How to draw epic IT architecture diagrams | by Shashi Sastry | Medium Most architects prefer just to draw some closed shapes and connect them with arrows to express their structures. This article will focus on the conventions for functional architecture diagrams.
PDF Functional Architecture This document specifies the functional architecture for the oneM2M Services Platform. NOTE 2: The above architecture diagram is a functional diagram. For examples of physical mappings, see... Functional Software Architecture - YouTube Functional Software Architecture. 2 196 просмотров • 27 авг. 2020 г. • Instructor: Michael Sperber On the other hand, the benefits on architecture from using functional programming are significant... Functional Architecture - AcqNotes A Functional Architecture is an architectural model that identifies system function and their interactions. It defines how the functions will operate together to perform the system mission(s). en.wikipedia.org › wiki › DiagramDiagram - Wikipedia Overview. The term "diagram" in its commonly used sense can have a general or specific meaning: visual information device : Like the term "illustration", "diagram" is used as a collective term standing for the whole class of technical genres, including graphs, technical drawings and tables.
5 diagrams you need to document your solution architecture Documenting software architecture may sound scary. But you need only 5 diagrams to It also includes the instrastructure nodes which are not fulfilling any functional requirements, but addressing...
Functional Programming Architecture - Stack Overflow I'm familiar with object-oriented architecture, including use of design patterns and class diagrams for Artifical intelligence and financial systems written in functional languages can get pretty big.
Block Diagrams | Functional Block Diagram | UML Block Diagram Architecture Functional Diagram. Block diagrams solution extends ConceptDraw DIAGRAM software with templates, samples and libraries of vector stencils for drawing the block diagrams.
Functional software architecture - Wikipedia A functional software architecture (FSA) is an architectural model that identifies enterprise functions, interactions and corresponding IT needs. These functions can be used as a reference by different domain experts to develop IT-systems as part of a co-operative information-driven enterprise.
A Capella Tutorial | 5. Functional Chains Since this diagram is supposed to be an architectural view of the Child Plays scenario, it By cloning the [LAB] Logical Architecture Final and adding one of the functional chains, we derive a diagram...
Complete Guide to Architecture Diagrams - Edraw The architecture diagram examples serve various functions. It always helps the relevant users to This kind of diagram involves a plan, system, and processes. It has a functional application as the...
Functional Architecture | Manualzz 1. Functional Architecture. • Enterprise Function Diagram. So the functional architecture should resemble the enterprise functions of the customer organisation or customer context.
miro.com › templates › uml-diagramUML Diagram Examples & Types - Miro The UML diagram example in Miro’s template belongs to the class diagram category, showing a static structure and the actors involved. In this example, we can see an online store transaction, starting with the online store login step at the top of the diagram and then developing into the possible routes the customer can take, either adding a ...
Functional Architecture - an overview | ScienceDirect Topics The functional architecture must be documented to provide the diagrams, drawings, models, and specifications against which software design synthesis can be performed and evaluated.
Functional architecture: a definition Functional architecture: a definition by Mark Seemann. How do you know whether your software architecture follows good functional programming practices? Here's a way to tell.
Functional Architecture Diagram Example Best Recipes Example 2: Website Functional Hierarchy Architecture. 3. Application Architecture Diagram. Sanford Friedenthal along with Alan Moore and Rick Steiner describe functions as activities OMG...
beginnersbook.com › dbms-three-level-architectureDBMS - Three Level Architecture - BeginnersBook External level is the “top level” of the Three Level DBMS Architecture. 2. Conceptual level. It is also called logical level. The whole design of the database such as relationship among data, schema of data etc. are described in this level. Database constraints and security are also implemented in this level of architecture.
Create an Architecture Diagram Unit | Salesforce Trailhead Create key functional consulting documents for a successful B2C Commerce implementation. This architecture diagram shows the various integrations required in a sample implementation.
Logical Architecture Model Development - SEBoK Lead Authors: Alan Faisandier, Garry Roedler, Contributing Author: Rick Adcock. Logical Architecture Model Development may be used as a task of the activity "Develop candidate architectures models and views," or a sub-process of the System Architecture Definition process...
Comments
Post a Comment