39 class diagram for banking system

Sep 15, 2004 · To model inheritance on a class diagram, a solid line is drawn from the child class (the class inheriting the behavior) with a closed, unfilled arrowhead (or triangle) pointing to the super class. Consider types of bank accounts: Figure 4 shows how both CheckingAccount and SavingsAccount classes inherit from the BankAccount class. Jun 24, 2016 · Enrollment No: [130020107028] SRS For Banking System 6th CE-C Page 13 5.1 Class Diagram: 5.2 Use-Case Diagram: Enrollment No: [130020107028] SRS For Banking System 6th CE-C Page 13 5.1 Class Diagram: 5.2 Use-Case Diagram: Enrollment No: [130020107028] SRS For Banking System 6th CE-C Page 13 5.1 Class Diagram: 5.2 Use-Case Diagram: 15.

The diagram of the human digestive system is useful for both Class 10 and 12. It is one among the few important topics, which are repetitively asked in the board examinations. Also Refer: Alimentary Canal. Diagram Of Digestive System. The diagram below shows the structure and functions of the human digestive system.

Class diagram for banking system

Class diagram for banking system

Sample of UML Diagrams for ATM System For Data: Class diagram Class Diagram:-Class diagrams describe the static structure of a system, or how it is structured rather than how it behaves. These diagrams contain the following elements: 1. Classes , which represent entities with common characteristics or features. Jun 16, 2020 · Here, we will understand the designing use case diagram for the library management system. Some scenarios of the system are as follows : User who registers himself as a new user initially is regarded as staff or student for the library system. Draw class diagrams online with Creately. Online class diagram tool with class diagram templates including examples for other UML diagrams. Industry-standard class diagram shape library and advanced drawing features to create class diagrams quickly.

Class diagram for banking system. Jan 25, 2018 · The crucial features of the human circulatory system are as follows: The human circulatory system consists of blood, heart, blood vessels, and lymph. The human circulatory system circulates blood through two loops (double circulation) – One for oxygenated blood, another for deoxygenated blood. Jul 08, 2020 · In Object-Oriented modeling, the main building block generally represents different objects in a system, their attributes, their different functions, and relationships among objects.These building blocks are known as Class Diagram.. Class diagrams are generally used for conceptual modeling of static view of a software application, and for modeling translating models into programming code in a ... Oct 08, 2021 · What is Class Diagram? A Class Diagram in Software engineering is a static structure that gives an overview of a software system by displaying classes, attributes, operations, and their relationships between each other. This Diagram includes the class name, attributes, and operation in separate designated compartments. Class Diagram helps construct the code for the software … Class diagram for an ATM system. ATMs are deceptively simple: although customers only need to press a few buttons to receive cash, there are many layers of security that a safe and effective ATM must pass through to prevent fraud and provide value for banking customers. The various human and inanimate parts of an ATM system are illustrated by ...

Draw class diagrams online with Creately. Online class diagram tool with class diagram templates including examples for other UML diagrams. Industry-standard class diagram shape library and advanced drawing features to create class diagrams quickly. Jun 16, 2020 · Here, we will understand the designing use case diagram for the library management system. Some scenarios of the system are as follows : User who registers himself as a new user initially is regarded as staff or student for the library system. Sample of UML Diagrams for ATM System For Data: Class diagram Class Diagram:-Class diagrams describe the static structure of a system, or how it is structured rather than how it behaves. These diagrams contain the following elements: 1. Classes , which represent entities with common characteristics or features.

2

2

Uml Class Diagrams Tutorial Step By Step By Salma Medium

Uml Class Diagrams Tutorial Step By Step By Salma Medium

Online Banking System Creately

Online Banking System Creately

What Are Some Good Diagrams Of The Central Banking System Quora

What Are Some Good Diagrams Of The Central Banking System Quora

Online Banking System Uml Diagrams

Online Banking System Uml Diagrams

The Ultimate Class Diagram Tutorial To Help Model Your Systems Easily Class Diagram Sequence Diagram Diagram

The Ultimate Class Diagram Tutorial To Help Model Your Systems Easily Class Diagram Sequence Diagram Diagram

Class Diagram Types Examples Relationship And Advantages

Class Diagram Types Examples Relationship And Advantages

Class Diagram For Net Banking System Youtube

Class Diagram For Net Banking System Youtube

Uml Diagrams Class Diagrams The Static Analysis Model

Uml Diagrams Class Diagrams The Static Analysis Model

1

1

Class Diagrams

Class Diagrams

A Uml Class Diagram For A Banking System Download Scientific Diagram

A Uml Class Diagram For A Banking System Download Scientific Diagram

Blood Bank Management System Class Diagram Freeprojectz

Blood Bank Management System Class Diagram Freeprojectz

An Introduction To Ooad

An Introduction To Ooad

Solved Here I Attached One File Can You Draw The Diagram Chegg Com

Solved Here I Attached One File Can You Draw The Diagram Chegg Com

Class Diagram For Internet Banking System Cs1403 Case Tools Lab Source Code Solutions

Class Diagram For Internet Banking System Cs1403 Case Tools Lab Source Code Solutions

Java Programming Objects Aggregation Chegg Com

Java Programming Objects Aggregation Chegg Com

Class Diagrams

Class Diagrams

International Journal Of Computer Engineering Technology Ijcet Pdf Free Download

International Journal Of Computer Engineering Technology Ijcet Pdf Free Download

Figure 2 Exploring Sustainable Scenarios In Debt Based Social Ecological Systems The Case For Palm Oil Production In Indonesia Springerlink

Figure 2 Exploring Sustainable Scenarios In Debt Based Social Ecological Systems The Case For Palm Oil Production In Indonesia Springerlink

Should Customer Class Have The Different Function Or Should I Include It In Account Class In My Uml Class Diagram Of Banking System Software Engineering Stack Exchange

Should Customer Class Have The Different Function Or Should I Include It In Account Class In My Uml Class Diagram Of Banking System Software Engineering Stack Exchange

3

3

Solved The Uml Diagram Below Is An Example Of A Banking Chegg Com

Solved The Uml Diagram Below Is An Example Of A Banking Chegg Com

Data Flow Diagram For Online Banking System Geeksforgeeks

Data Flow Diagram For Online Banking System Geeksforgeeks

Class Diagram Templates To Instantly Create Class Diagrams Creately Blog

Class Diagram Templates To Instantly Create Class Diagrams Creately Blog

Ooad Uml Structured Diagrams

Ooad Uml Structured Diagrams

Activity Diagram Uml Diagrams Example Swimlane Visual Paradigm Community Circle

Activity Diagram Uml Diagrams Example Swimlane Visual Paradigm Community Circle

Uml Class Diagram Example Retail Banking System Class Diagram Template Class Diagram Database Design Data Science

Uml Class Diagram Example Retail Banking System Class Diagram Template Class Diagram Database Design Data Science

Online Banking System Uml Diagrams

Online Banking System Uml Diagrams

Create A Diagram Of The U S Banking System And The Federal Reserve System Include Special Financial Services Of The Banking System In Your Diagram Pretend You Have Been Asked To Teach The

Create A Diagram Of The U S Banking System And The Federal Reserve System Include Special Financial Services Of The Banking System In Your Diagram Pretend You Have Been Asked To Teach The

God S Gift Internet Banking System Class Diagram

God S Gift Internet Banking System Class Diagram

Data Flow Diagram For Online Banking System Geeksforgeeks

Data Flow Diagram For Online Banking System Geeksforgeeks

Bioline International

Bioline International

3

3

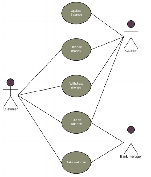
Use Case Diagram For Bank Atm System Geeksforgeeks

Use Case Diagram For Bank Atm System Geeksforgeeks

Uml Use Case Diagram Banking System How To Create A Bank Atm Use Case Diagram Bank System Use Case For Bank System

Uml Use Case Diagram Banking System How To Create A Bank Atm Use Case Diagram Bank System Use Case For Bank System

Uml Class Diagram Tutorial Abstract Class With Examples

Uml Class Diagram Tutorial Abstract Class With Examples

2

2

Uml Diagram Templates And Examples Lucidchart Blog

Uml Diagram Templates And Examples Lucidchart Blog

Comments

Popular posts from this blog

38 dna replication fork diagram labeled

40 boeing 777 diagram

43 diagram of sheep brain