Skip to main content

42 atm data flow diagram

PDF Data Flow Diagrams - University of Maryland, Baltimore County Data Flow Diagramming Rules • Data stores and sources/sinks - no data flows between two data stores; must be a process in between - no data flows between a data store and a source or sink; must be a process in between - no data flows between two sources/sinks • such a data flow is not of interest, or • there is a process that moves ... PDF Sample of UML Diagrams for ATM System Sample of UML Diagrams for ATM System For Data: Class diagram Class Diagram:-Class diagrams describe the static structure of a system, or how it is structured rather than how it behaves. These diagrams contain the following elements: 1. Classes , which represent entities with common characteristics or features. These features include

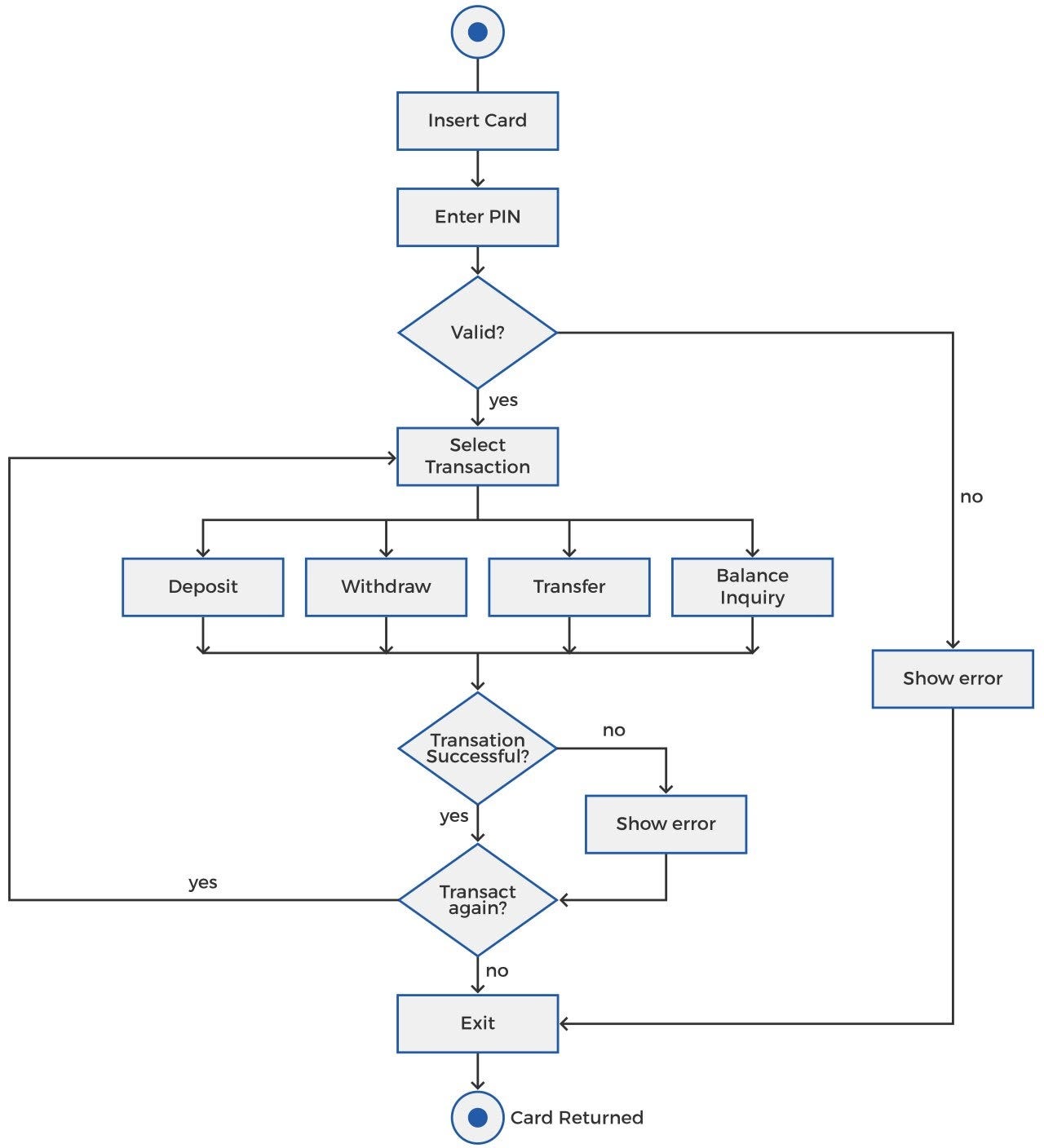
Atm Data Flow Diagram Level 1 - Studying Charts Atm data flow diagram level 1. Creately diagrams can be exported and added to Word PPT powerpoint Excel Visio or any other document. Also known as DFD Data Flow Diagrams are mainly created to represent the flow of data in a business information. If the customer enters the wrong PIN three times the ATM Card will be returned as the ATM cancels ...

Atm data flow diagram

Atm data flow diagram

Data Flow Diagram Example | ATM Network. Computer and ... Asynchronous Transfer Mode (ATM) is a high-speed networking standard intended for supporting the voice and data communications. ConceptDraw DIAGRAM is a powerful network diagramming and vector drawing software that provides the Computer and Networks solution with wide set of ready-to-use predesigned vector stencils and examples to help you design the ATM Networks quick and easy. An example of UML use case diagram for a bank ATM ... Bank ATM UML Use Case Diagram Examples. An automated teller machine (ATM) or the automatic banking machine (ABM) is a banking subsystem () that provides bank customers with access to financial transactions in a public space without the need for a cashier, clerk, or bank teller.Customer () uses bank ATM to Check Balances of his/her bank accounts, Deposit Funds, Withdraw Cash and/or Transfer ... How to draw Data-flow diagram for bank ATM? - Answers in ATM Block diagram there is user who can insert his card then enter pin no. request goes to bank get approval then insert amount then get result attributes for entity ATM 1.user ID 2. password ...

Atm data flow diagram. ATM | Creately ATM. Use Creately's easy online diagram editor to edit this diagram, collaborate with others and export results to multiple image formats. You can edit this template and create your own diagram. Creately diagrams can be exported and added to Word, PPT (powerpoint), Excel, Visio or any other document. Use PDF export for high quality prints and ... Free DFD Examples Download - Edrawsoft ATM System DFD. File Analysis DFD. Warehouse DFD. Data Flow Diagram. Customers Data Flow. SSADM. More Resources: More Data Flow Diagram Examples. How to Draw Data Flow Diagram. Get Started! You Will Love This Easy-To-Use Diagram Software. EdrawMax is an advanced all-in-one diagramming tool for creating professional flowcharts, org charts, mind ... What is Data Flow Diagram? - Visual Paradigm Data flow diagrams are categorized as either logical or physical. A logical data flow diagram focuses on the business and how the business operates. It is not concerned with how the system will be constructed. We can ignore implementation specifics such as, computer configuration, data storage technology, communication or message passing ... What is a Data Flow Diagram | Lucidchart A data flow diagram (DFD) maps out the flow of information for any process or system. It uses defined symbols like rectangles, circles and arrows, plus short text labels, to show data inputs, outputs, storage points and the routes between each destination. Data flowcharts can range from simple, even hand-drawn process overviews, to in-depth ...

ATM (Data Flow Diagrams) - Software Ideas Modeler ATM processes in data flow diagrams. A comparison of two notations: Gane & Sarson and Yourdon & Coad. ATM Flowchart, withdraw, deposit and check balance ... ATM Flowchart, withdraw, deposit and check balance [classic] Use Creately's easy online diagram editor to edit this diagram, collaborate with others and export results to multiple image formats. You can edit this template and create your own diagram. Creately diagrams can be exported and added to Word, PPT (powerpoint), Excel, Visio or any ... What is Data Flow Diagram (DFD)? How to Draw DFD? A Data Flow Diagram (DFD) is a traditional way to visualize the information flows within a system. A neat and clear DFD can depict a good amount of the system requirements graphically. It can be manual, automated, or a combination of both. It shows how information enters and leaves the system, what changes the information and where information ... Free ATM System Data Flow Templates - Edrawsoft A free customizable ATM system data flow template is provided to download and print. Quickly get a head-start when creating your own data flow. A visual appealing data flow diagram like this could be done in less than ten minutes. Services Flowchart. 122077.

Data flow diagram for ATM machine? - Answers what it content in that data flow diagram. Draw a sequence diagram for withdrawing money from ATM? If you were to dry a sequence diagram for withdrawing money from an ATM, you would first draw a ... ATM Management System Data Flow Diagram (DFD ... ATM Management System Data Flow Diagram and its corresponding Level 0, 1, and 2 illustrations. ATM Management System DFD Level 0 . The DFD Level 0 is also know as the context diagram of ATM Management System. ATM Management System context diagram presents the main idea to be the basis for the proceeding levels. The basic idea is represented by ... What is the process flow of an ATM transaction (involving ... Answer: ATM Transaction Process Flow When a customer uses his/her ATM card at any ATM Machine, card details (along with PIN) is verified at ATM Switch of the bank. Once verified, transaction is allowed. Suppose customer wants to withdraw Rs 5000/-. After customer confirms the amount in ATM, the ... Use Case Diagram for Bank ATM System - GeeksforGeeks Working and description of the ATM can be explained with the help of the Use Case Diagram. We will understand about designing the use case diagram for the ATM system. Some scenarios of the system are as follows. Step-1: The user is authenticated when enters the plastic ATM card in a Bank ATM. Then enters the user name and PIN (Personal ...

Process Flow vs. Data Flow Diagrams for Threat Modeling

Process Flow vs. Data Flow Diagrams for Threat Modeling

ATM Solutions | Work Flow Chart | How to Create a Bank ATM ... It is a chart which visually displays the step-by-step transferring of data, documents and tasks during the work. ConceptDraw PRO extended with Workflow Diagrams solution from the Business Processes area of ConceptDraw Solution Park is the best software for drawing the Work Flow Chart of any complexity. HelpDesk.

UML Questions: Data Flow Diagram vs Use Case Diagram

UML Questions: Data Flow Diagram vs Use Case Diagram

Case Study: Data Flow Diagram (DFD) for an ATM - Student ... 2018-11-08 By. Presto Bear No Comments. on Case Study: Data Flow Diagram (DFD) for an ATM. Problem: In this sample, we will try to draw DFD diagrams for an ATM system. 1.A Context Diagram. 2.Level 0 Diagram. 3.Low Level Diagram. 4.Process Description using Structure English.

Flowchart Payment gateway Diagram Information Workflow ...

Flowchart Payment gateway Diagram Information Workflow ...

DFD for ATM system - GeeksforGeeks DFD (Data Flow Diagram) of an ATM System consist of two levels of DFD. These levels are Level 0 DFD and Level 1 DFD. Both these levels are used for making the DFD of an ATM system. This level is also known as Context Level DFD. At this level, only the interacting inputs and outputs with a system are described.

ATM Machine (Cash Withdrawal) - Level 1 DFD | Creately

ATM Machine (Cash Withdrawal) - Level 1 DFD | Creately

Software Engineering Data Flow Diagrams - javatpoint A Data Flow Diagram (DFD) is a traditional visual representation of the information flows within a system. A neat and clear DFD can depict the right amount of the system requirement graphically. It can be manual, automated, or a combination of both. It shows how data enters and leaves the system, what changes the information, and where data is ...

What is A System Context Diagram with Explanation Examples

What is A System Context Diagram with Explanation Examples

ATM data flow diagram in arabic - YouTube شباب معلومة سريعة فى ال dfd diagrams فى حاجة اسمها data store ودى أستخدمها جى من اسمها ( باستخدمها علشان أ store data ) ف ممكن ...

Data Flow Diagram (DFD) - Software Ideas Modeler

Data Flow Diagram (DFD) - Software Ideas Modeler

ATM Transaction flow - YouTube ATM Transaction flow

PeopleSoft Enterprise Expenses 9.1 PeopleBook

PeopleSoft Enterprise Expenses 9.1 PeopleBook

Data Flow Diagram - Everything You Need to Know About DFD History of Data Flow Diagrams. Data flow diagrams became popular in the 1970s in software development. They were first described in a classic text about Structured Design written by Larry Constantine and Ed Yourdon. Yourdon & Coad's Object Oriented Analysis and Design (OOA/OOD) was a way of visualizing software systems before UML diagrams.. Data Flow Diagram Tutorial

Flowchart Symbols

Flowchart Symbols

Data Flow Diagram Example: ATM | Data Flow Diagram Template Eye-catching Data Flow Diagram template: Data Flow Diagram Example: ATM. Great starting point for your next campaign. Its designer-crafted, professionally designed and helps you stand out.

Context & Data Flow Diagrams Sample 8: Cheque Clearing System

Context & Data Flow Diagrams Sample 8: Cheque Clearing System

Data Flow Diagram for ATM System | EdrawMax A Data Flow Diagram for an ATM System depicts the login request initiated from the user which will get verified from the bank server database. If the provided information is correct then the bank server prompts account information and will accordingly update the database if any request is made by the customer. Creator.

SOLVED] Which of the following step is logically missing from ...

SOLVED] Which of the following step is logically missing from ...

Student Registration System Data Flow | Data Flow Diagram ... Eye-catching Data Flow Diagram template: Student Registration System Data Flow. Great starting point for your next campaign. Its designer-crafted, professionally designed and helps you stand out.

ATM (Data Flow Diagrams) - Software Ideas Modeler

ATM (Data Flow Diagrams) - Software Ideas Modeler

How to draw Data-flow diagram for bank ATM? - Answers in ATM Block diagram there is user who can insert his card then enter pin no. request goes to bank get approval then insert amount then get result attributes for entity ATM 1.user ID 2. password ...

this is an example of context diagram there is also | Chegg.com

this is an example of context diagram there is also | Chegg.com

An example of UML use case diagram for a bank ATM ... Bank ATM UML Use Case Diagram Examples. An automated teller machine (ATM) or the automatic banking machine (ABM) is a banking subsystem () that provides bank customers with access to financial transactions in a public space without the need for a cashier, clerk, or bank teller.Customer () uses bank ATM to Check Balances of his/her bank accounts, Deposit Funds, Withdraw Cash and/or Transfer ...

Free Flowchart Templates - Customize & Download | Visme

Free Flowchart Templates - Customize & Download | Visme

Data Flow Diagram Example | ATM Network. Computer and ... Asynchronous Transfer Mode (ATM) is a high-speed networking standard intended for supporting the voice and data communications. ConceptDraw DIAGRAM is a powerful network diagramming and vector drawing software that provides the Computer and Networks solution with wide set of ready-to-use predesigned vector stencils and examples to help you design the ATM Networks quick and easy.

Figure 6

Figure 6

Solved Case 2 2. Draw data flow diagram for ATM. The ATM ...

Solved Case 2 2. Draw data flow diagram for ATM. The ATM ...

Data Flow Diagram Template | Free Data Flow Diagram Template ...

Data Flow Diagram Template | Free Data Flow Diagram Template ...

Get Answer) - This is an example of context diagram there is ...

Get Answer) - This is an example of context diagram there is ...

Online Data Flow Diagram Maker

Online Data Flow Diagram Maker

RealTime Structured Analysis and Design Technique RSTAD and

RealTime Structured Analysis and Design Technique RSTAD and

National Bank Secures ATM Data Collection via Email at ...

National Bank Secures ATM Data Collection via Email at ...

Data Flow Diagram for ATM System | EdrawMax

Data Flow Diagram for ATM System | EdrawMax

AFIM: A High Level Conceptual ATM Design Using Composite ...

AFIM: A High Level Conceptual ATM Design Using Composite ...

Requirements Document for the Banking System - ppt video ...

Requirements Document for the Banking System - ppt video ...

Data Flow Diagram Symbols, Types, and Tips | Lucidchart

Data Flow Diagram Symbols, Types, and Tips | Lucidchart

Software Engineering Data Flow Diagrams - javatpoint

Software Engineering Data Flow Diagrams - javatpoint

Figure 3.6 from AFIM: A High Level Conceptual ATM Design ...

Figure 3.6 from AFIM: A High Level Conceptual ATM Design ...

bvi

bvi

DFD for ATM

DFD for ATM

Data Flow Diagram Notations - ppt video online download

Data Flow Diagram Notations - ppt video online download

DFD for ATM system - GeeksforGeeks

DFD for ATM system - GeeksforGeeks

Level 1 data-flow diagrams

Level 1 data-flow diagrams

State Diagrams - Everything to Know about State Charts

State Diagrams - Everything to Know about State Charts

DFD(Data Flow Diagram) - ppt download

DFD(Data Flow Diagram) - ppt download

What is the Difference Between DFD and Flowchart - Pediaa.Com

What is the Difference Between DFD and Flowchart - Pediaa.Com

Data Flow Diagram Examples | Data Flow Diagram Symbols. DFD ...

Data Flow Diagram Examples | Data Flow Diagram Symbols. DFD ...

PPT - ATM MACHINE SOFTWARE PowerPoint Presentation, free ...

PPT - ATM MACHINE SOFTWARE PowerPoint Presentation, free ...

Data Flow Diagram Templates to Map Data Flows - Creately Blog

Data Flow Diagram Templates to Map Data Flows - Creately Blog

System Design Interview: ATM Machine Design | by SystemDesign ...

System Design Interview: ATM Machine Design | by SystemDesign ...

Data Flow Diagram Templates to Map Data Flows - Creately Blog ...

Data Flow Diagram Templates to Map Data Flows - Creately Blog ...

Design Choices for Teledatacom Systems - EDN

Design Choices for Teledatacom Systems - EDN

ATM (Cash Withdrawal) Context - DFD | Creately

ATM (Cash Withdrawal) Context - DFD | Creately

Solved) : Insent Comid Based Experience Bank Atm Draw Data ...

Solved) : Insent Comid Based Experience Bank Atm Draw Data ...

Comments

Popular posts from this blog

43 diagram of sheep brain

41 irrigation controller wiring diagram

38 dna replication fork diagram labeled